尊龙凯时人生就是搏
联系电话

微信同号

尊龙凯时人生就是搏 > 高升专 > 专升本 > 自学考试 >

成人高考复习考试大纲(专升本)-尊龙凯时人生就是搏

点击量: 822 发布时间: 2022-09-19 14:42 微信号:18064481435



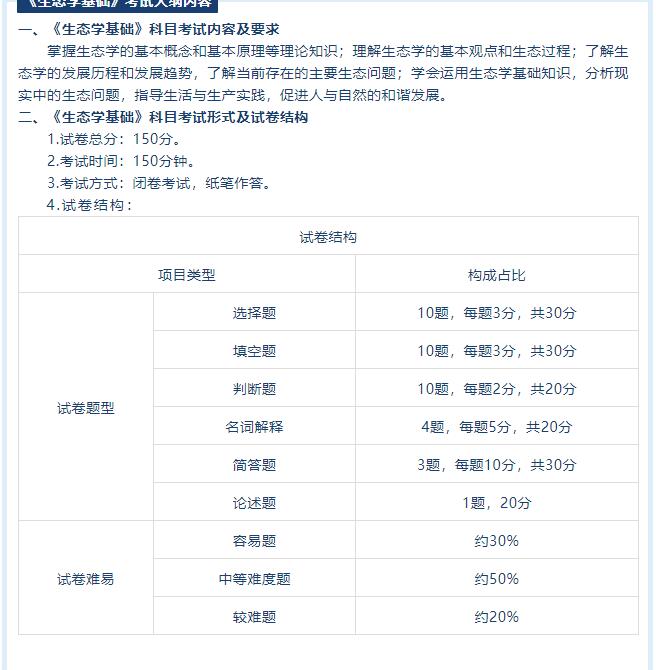
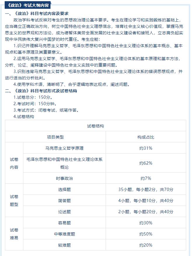
  为了更好适应社会现代化发展的需要,教育部有关部门对2011年版大纲进行了修订,修订后的《大纲》为2020年版,目前新版本考试大纲已经正式发布。根据规定,成人高考专升本层次各科目将依照《全国各类成人高等学校招生复习考试大纲(2020年版)》的要求命题。

  为了方便大家根据2020年版大纲进行科学的备考和复习,小聚依据2020年版成人高考考试大纲将各个科目考试大纲整理如下。

  扫描下方二维码,或添加微信号,了解自考、成考等相关资讯,更有历年真题、考试大纲等你领取。

      

  随着踏入社会,很多人都无缘全日制学历的提升自己,那么其实通过成人高等教育的方式来提升自己:


  初中、中专、高中、大专学历想要拿大专、本科学历的,可以考虑成人高等教育的方式:自学考试成人高考等学历提升形式获取;


  想要尊龙凯时人生就是搏?不知道怎么选择?咨询在线老师或快速添加老师微信:171 0118 0054(手机微信同号)免费咨询。


关注尊龙凯时人生就是搏

微信搜索关注「中创学历提升培训中心」公众号

资讯、规划、真题、资料等你来领

联系尊龙凯时人生就是搏

电话:厦门市集美区珩山街993号

电话:18064481435(微信同号)

网站地图